PA视讯
网站PA视讯
关于集团
企业概况
企业宣传片
发展历程
资质荣誉
联系方式
PA视讯
集团要闻
企业动态
媒体焦点
通知公告
专题专栏
产业板块
煤电产业
港航物流
高端制造
现代服务
党建纪检
党建品牌
纪检监察
工会群团
工会
共青团
社会责任
国企担当
社会公益
关于集团
企业概况
PA视讯:
企业宣传片
PA视讯:
发展历程
PA视讯:
资质荣誉
PA视讯:
联系方式
PA视讯
PA视讯:
集团要闻
PA视讯:
企业动态
PA视讯:
媒体焦点
PA视讯:
通知公告
PA视讯:
专题专栏
产业板块
PA视讯:
煤电产业
港航物流
PA视讯:
高端制造
PA视讯:
现代服务
党建纪检
PA视讯:
党建品牌
PA视讯:
纪检监察
工会群团
PA视讯:
工会
PA视讯:
共青团
社会责任
PA视讯:
国企担当
PA视讯:
社会公益
站内搜索
通知短信公示公告
PA视讯:
>
网站PA视讯
>
信息中
通知公告
信息公开
qq分享
通知公告
PA视讯:
信息公开
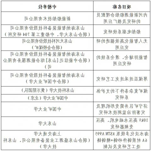
PA视讯:济宁市金桥煤矿2024年四季度主要财务信息公告
一、公司基本情况 (一)公司基本信息 1.公司名称:济宁市金桥煤矿 简称:金桥煤矿 2.法定代表人:戈海宾 3.注册地址:济宁市金乡县高河乡徐楼村 4.经营范围:煤炭开采、销售(有 ...
Apr.Tue.2025
PA视讯:济宁能源发展集团有限公司关于2025年度重大科技攻关揭榜悬赏项目(第一批)中榜单位的公示
根据济宁能源发展集团《重大科技项目揭榜悬赏管理办法》和《关于发布2025年度重大技术攻关“揭榜悬赏”项目榜单的通知》有关规定和要求,经方案征集、专家评审,择优遴选出各项 ...
Apr.Tue.2025
PA视讯:山东济宁运河煤矿有限责任公司2024年四季度财务信息公告
一、公司基本情况 (一)公司基本信息 1.公司名称:山东济宁运河煤矿有限责任公司 简称:运河煤矿 2.负责人:尹聪 3.注册地址:山东省济宁市任城区南张街道办事处翟家村跃进沟0 ...
Mar.Tue.2025
济宁能源发展集团有限公司关于发布2025年度重大技术攻关“揭榜悬赏”项目榜单的通知
为汇聚各方智慧和力量,攻克企业面临的关键技术难题,持续推动企业创新发展,提升企业核心竞争力,现发布济宁能源发展集团(以下简称济宁能源)2025年度“揭榜悬赏”项目榜单, ...
Mar.Thu.2025
PA视讯:济宁港航顺达港有限公司2024年第三季度主要财务信息公告
一、公司基本情况 (一)公司基本信息 公司名称:济宁港航顺达港有限公司 统一社会信用代码:91370800328457418R 法定代表人:常贵东 注册地址:山东省济宁市济宁经济开发区机场路2号 ...
Nov.Fri.2024
济宁港航顺达港贸易有限公司2024年第三季度主要财务信息公告
一、公司基本情况 (一)公司基本信息 公司名称:济宁港航顺达港贸易有限公司 统一社会信用代码:91370800MAD257C80C 法定代表人:李继春 注册地址:山东省济宁市济宁经济开发区机场 ...
Nov.Fri.2024
山东融兴商业管理有限公司2024年第三季度主要财务信息公告
一、企业基本情况 (一)企业基本信息 1.公司名称:山东融兴商业管理有限公司 2.法人代表:陈猛 3.注册地址:山东省济宁市高新区崇文大道方圆忻居小区世纪东方大厦8楼 4.经营范围 ...
Oct.Tue.2024
PA视讯:济宁能源发展集团有限公司2024年三季度主要财务信息公告
一、公司基本情况 公司名称:济宁能源发展集团有限公司 统一社会信用代码:913708006755224216 法定代表人:张广宇 注册地址:济宁高新区崇文大道2299号 经营范围:以自有资金对外投资 ...
Oct.Tue.2024
济宁济矿中圣清洁能源发展有限公司2024年三季度财务信息公告
一、公司的基本情况 (一)企业历史沿革、注册地、组织形式和总部地址 济宁济矿中圣清洁能源发展有限公司(以下简称本公司)成立于2017年06月29日,为其他有限责任公司。统一社会 ...
Oct.Tue.2024
济宁港航太平港物资贸易有限公司2024年三季度主要财务信息情况公告
一、企业基本情况 (一)企业基本信息 1.公司名称:济宁港航太平港物资贸易有限公司 2.法定代表人:刘大领 3.注册地址:山东省济宁市邹城市太平镇兴港路3号 4.经营范围:一般项目 ...
Oct.Mon.2024
<<
<
6
7
8
9
10
11
12
>
>>
咨询留言
立案本司关联的询问、一件、意见建议、投诉举报等流程,请输入真实可靠各人讯息,以便于的沟通沟通交流。