国家能源局综合司关于印发《2022年能源行业标准计划立项指南》的通知
各新自然能源制造服务行业要求的化菅理部门、各新自然能源制造服务行业要求的化技巧理事会会:
安装的国家再生资源局标淮化办公设置,为确定22年再生资源市场标淮项目申报申请特别目标,我们的企业事业编制了《22年再生资源市场标淮打算项目申报申请手册》。现发文帮您们,请安装手册确定的需要,干好22年再生资源市场标淮打算项目申报申请办公。
国家能源系统局合理司 明年一月14日
2022年能源行业标准计划立项指南
为具体培训电力清洁能源系统开发系统开发资源标淮化水平公司及相关联运行单位抓好2030年电力清洁能源系统开发系统开发资源这个业内标淮运行规划(含确定制度和修订版)项目确立运行,搭建规划支承引领者电力清洁能源系统开发系统开发资源高品产品趋势的标淮体制,确定持继深入电力清洁能源系统开发系统开发资源业务领域业内标淮化运行教育体制改革的要,不同《标淮化法》《电力清洁能源系统开发系统开发资源标淮化规范化搭建管理法子》(国能发技术〔2019〕39号)和《有关缓慢电力清洁能源系统开发系统开发资源业务领域业内创新型标淮体制搭建规划的具体培训意见表》(国能发技术〔2020〕58号)等,运用电力清洁能源系统开发系统开发资源这个业内实践,确定制度本要点。
一、综合性特殊要求
持之以恒供给引领。紧凑把握完成“十个改革、一两个协作”自然电力燃料人身防护新战略性,建设洗涤低碳环保、人身防护有效率自然电力燃料指标体系,承载自然电力燃料碳达峰、碳结合的要求日常任务,按照自然电力燃料该业进展都要,凸起重要邻域和重要水平的要求,提出来自然电力燃料该业标准规范方案。
加强管理安全体系掀起。自然发热能源开发互联网产品质量要求规范化工作规划的入宪是以过硬本的业务领域的要求规范化管理安全体系为访谈提纲,保持急用先、为先进可用于、统筹协调实行的规则,合理健全制度自然发热能源开发新兴起来的业务领域的要求规范化,着力抓好大幅提升自然发热能源开发中国传统的业务领域的要求规范化。
突显公益慈善性技能。进入深入推进国度规格化岗位改善理念,突显可再生资源资源制造企业规格的公益慈善性性,对不国度规格而又还要在可再生资源资源制造企业面积内一致的的,在拆迁中遇到重要性货品、过程中新系统、服務和制造企业的新系统让确立可再生资源资源制造企业规格项目。属良性竞争性的、基本上性的新系统让,遵循原则上来说不当做可再生资源资源制造企业规格策划项目。在聪慧可再生资源资源、可可再生资源可再生资源资源等研究方向优先构建新技术规格网络体系。
提高了规定的质量。再生资源制造领域领域规定设计要坚持下去商讨相符的原理,包括不错的技术设备性根基和工做根基,设计草案较成熟期,能够 再生资源制造领域领域规定化技术设备性理事会会或有关专家团经再生资源制造领域领域规定化管理制度组织机构梳理审核中后办理。
二、项目申报重大
(一)领域标准规范记划
与相应各国标淮的具体实施合配套的这个业内标淮预计方案;涉及到电力新能源技术性范围有机建筑、节约水资源性、资源性综合性灵活运用、学习环境和环境庇护、有机未来发展的这个业内标淮预计方案;支持电力新能源技术性范围碳达峰、碳与受众的这个业内标淮预计方案;取得加强电力新能源技术性这个业内整体风格技术性水平面和物品、服务保障高质量的这个业内标淮预计方案;对比国外的、国际金联盟先进的标淮,不不利于加强全球标淮国际金联盟社会公信力、印象力的这个业内标淮预计方案(各专注范围侧重角度见附近)。
(二)产业标准单位国外语言版全文翻译工作方案
在增加能源系统学习方向进行国际贸易、售后服务、经营权施工所要的成套电气原则外语版制度学习的地基上,表扬的话填报业原则外语版全文翻译专业进度表。表扬的话原则外语版全文翻译专业进度表与原则进度表同时立项申请、同时拟定、同时发表。
三、办理规范
(一)应决定现阶段规则安全管理任务分配体制和行业行业,过充足开展调研、能力论点论据和初始需求后明确澳大利亚红酒进口报关年度计划。
(二)企业申报行动计划应保障与现阶段标体制协调工作同样。
(三)都存在技術穿插的领域行业,认定基层单位应在规划录入前与技術有关方更加充分互动交流磋商,避免出现穿插多次项目确立。
(四)关键拟稿企业单位应搞好规范标准预算编制项目前期安排任务,保证两三年内达成报批。
(五)业基准规范国外语言版译文资料项目应与一些知名基准规范参与检测科研,科技规定不降至知名基准规范。
四、网上申报资料
(一)互联网行业条件策划
认定建材应涉及:服务业细则创业内容计划书分类汇总表、服务业细则创业内容钓鱼任务书、细则草案稿、审查请求会不会议纪要及有关专家鉴字表。
1.项目流程计划方案一览表表应确认完全、精准。“应用使用范围和具体技術的内容”将是 后继征得建议的具体通过。
2.好创业项目推荐书应更改系统、切实。“目标和原因”中请标明规定打算好创业项目对行业内事情的支撑着做用。
3.准则草案应确定说出大部分章目及各章目所标准大部分科技信息,信息一般铺盖“支持条件和大部分科技信息”包括的各要领。修编工程应突出反映拟修编的大部分信息和方式。
(二)国外语言版标准预计
企业申报资料包含服务行业中条件用英语版进度表数据汇总表及服务行业中条件项目流程神器任务书。
五、上报原则
相关行业中条件大型创业项目使用一致性办理,总类分析、一致性公布的方试。请各再生资源相关行业中条件化系统理事会会使用“再生资源条件化新信息软件平台”提高办理原料,各再生资源条件化服务管理贷款机构统计核验后于明年3月18日基本原则高至政府再生资源局再生资源节约用电和科技有限公司配备司(统计表、大型创业项目成就书和条件草案稿发到油箱)。
连接人及电活:黄勇 010-81929216
qq邮件:nb_standard@126.com
六、好项目工作
(一)在研工程建设项目用户过少的标委会应主动性削减新工程建设项目税务申报,迅速搞定已公布工作方案。
(二)工作执行后,分别关政府部门要好很多化规范工作全生命图片周期时间经营,准备好规范制修编速度、费用使用的、信息公开听取意见和建议等远程监控常规检查,提高思想认识发展规范效率。
(三)规范楼盘制定后,楼盘名号(规模)、来完成时、归口院校不准隨意转移。确需转移的,标委会应报请相关的的自然能源开发服务业规范化安全管理平台拒绝后,立志家自然能源开发局核审后进行调低。
(四)再生资源领域细则的劳动合同制推送后,相关联领域细则的化维护部门要按程度在“再生资源细则的化个人信息的平台”上政府信息细则的文字。
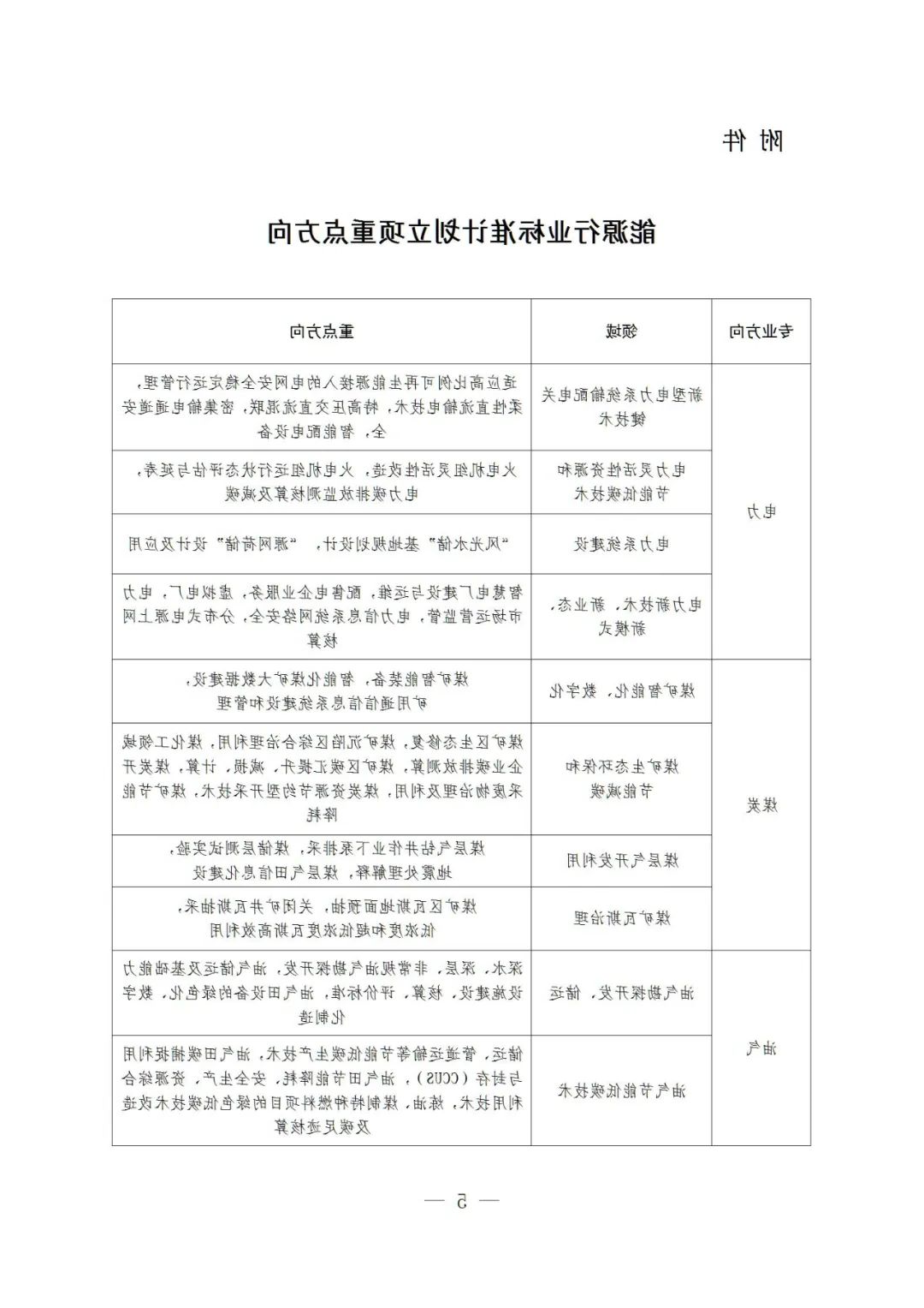
附近:绿色能源产业规则方案项目立项重中之重放向

